启示 2024:中国无人驾驶汽车行业投融资及兼并重组分析 ( 附投融资事件、产业园区和兼并重组等 )
行业主要上市公司: 禾赛 ( HSAI.O ) 、欧菲光 ( 002456 ) 、四维图新 ( 002405 ) 、得润电子 ( 002055 ) 、德赛西威 ( 002920 ) 、经纬恒润 ( 688326 ) 、百度集团 ( 09888.HK ) 、知行 汽车 科技 ( 01274.HK ) 等
本文核心数据: 无人驾驶汽车行业投融资事件 ; 投融资热点产品 ; 无人驾驶汽车行业兼并重组类型
1、无人驾驶汽车行业平均融资金额巨大
根据 IT 桔子数据库,2017-2023 年中国无人驾驶汽车行业共发生融资事件 585 起,融资金额 2987.38 亿元。其中,未透露融资金额的共有 128 起,剔除之后平均单笔融资金额约为 6.54 亿元,数额巨大。
从年度融资数据来看,2021 年我国无人驾驶汽车行业融资金额达到顶峰,发生融资事件共 129 起,融资金额共 872.3 亿元 ;2021 年后我国无人驾驶汽车行业融资金额及融资事件数总体呈下降趋势,其中,2022 年融资金额超 5 亿元的融资事件仅有 10 起,而 2021 年同一标准下则发生了 28 起。2023 年无人驾驶汽车行业融资金额为 10.21 亿元,同比下降 9.41%。
注:数据由 IT 桔子 " 无人驾驶汽车 " 标签下国内
投资
事件及上市事件汇总得到
2、无人驾驶汽车行业投融资仍处于成长阶段
从无人驾驶汽车的投融资轮次分析,目前无人驾驶汽车行业的投融资仍处于成长阶段。从代表企业投融资事件轮次分布情况来看,2017-2023 年行业投融资轮次主要集中于 C 轮以前,C 轮后的融资寥寥无几。此外,战略融资环节事件数量也相对较多。
3、无人驾驶汽车投融资集中在北京、上海、江苏和广东
从总体上看,我国无人驾驶汽车行业的融资区域较为集中,主要分布在北京、上海、江苏、广东等地,其余省份分布相对较少。其中,融资事件数最多的地区是北京,2017-2023 年累计达到 200 起 ; 其次是上海,2017-2023 年共发生 143 起融资事件。
4、无人驾驶汽车行业投融资集中智能汽车和自动驾驶技术
2020 年 -2023 年我国无人驾驶汽车行业的主要投融资事件如下:




注:2020-2023 年无人驾驶汽车行业投融资事件较多,上表仅汇总了融资金额在 5 亿人民币及以上的投融资事件
从 2020-2023 年融资企业的主营产品分析,投资热点主要在智能汽车及自动驾驶技术上。

从无人驾驶汽车行业的投资主体来看,目前我国无人驾驶汽车行业的投资主体主要以投资类为主,代表性投资主体有投中资本、高瓴投资、红杉资本中国、启明创投等 ; 实业类的投资主体有百度、字节跳动、小米集团、广汽集团等 ; 此外,还有王刚、黄超、刘峻等个人投资者。

目前在前瞻产业园区库中仅查询到一家无人驾驶汽车相关的产业园区,即珠海上富电技智能驾驶产业基地。我国无人驾驶汽车单独的产业园区较少,大多都是依托智能网联产业园发展。截至 2024 年 1 月,我国共有 17 个智能网联产业园区,集中分布在广东、湖北、上海、江苏等地。
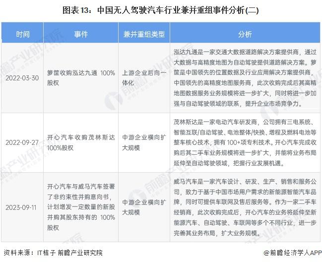
7、无人驾驶汽车企业横向收购扩大规模
中国无人驾驶汽车行业的兼并重组事件较少,兼并重组的类型主要为中游企业横向收购扩大规模。


来源:前瞻网